膝盖疼·到东坡 一家无需家属陪护的医院

据说有些膝关节炎患者的膝盖比天气预报还准——一到降温或者下雨天就疼,就像定好发条的时钟,一到点就响起来一样。
这事儿听起来有点儿玄乎,然而并不是一种偶然现象。
实际上,《中国老年膝关节骨关节炎诊疗及智能矫形康复专家共识(2019)》[1] 中就明确指出,天气变化是诱发膝关节疼痛的因素之一。
想必有不少人跟我一样好奇,为什么天气变化会诱发膝关节疼痛呢?
对于这一现象,有一种解释是酱紫的:
膝关节的滑膜特别薄,里面的毛细血管很多,再加上滑膜周围有大量的神经分布,天气一变化,滑膜里面的血管就会收缩,刺激周围大量的神经末梢,从而带来明显的疼痛[2]。
当然,无论背后的机制如何,可以明确的是:如果下雨天或降温天出现膝关节疼痛,就说明膝关节已经出现问题,需要引起重视了。
在诸多引起膝关节疼痛的疾病中,膝骨关节炎是最常见的一种。那么,对于膝骨关节炎患者来说,当出现疼痛症状时,应该怎么办呢?
一方面,应及时到正规医院的骨科门诊寻求医生的帮助。
另一方面,在日常生活中,还有一些小细节也是需要注意的。
主要包括以下几个方面:
1.注意膝关节保暖,比如夏天在空调房里最好穿过膝长裤,不要让膝盖对着空调吹,天冷的时候可以穿上秋裤,或者戴上护膝。
2.坚持合理膳食和有针对性的营养补充。主要原则包括低糖、低脂饮食以避免体重超重加重关节软骨的负担,适当增加肉、蛋、奶等优质蛋白质摄入;根据需要,针对性地选择一些膳食营养补充剂补充氨基葡萄糖来修复磨损的关节软骨;以及通过食物或者钙剂进行合理补钙和维生素D,增加骨密度。
3.合理运动。首先要注意的是,应避免剧烈运动或者可能增加膝关节负担的活动,比如爬楼、登山、远行、久站、反复蹲起等。其次,适当的运动仍然是有必要的。因为运动能促进关节滑液的分泌,增强关节的灵活性。运动方式首选游泳,骑车、慢走也是很不错的[1]。
关于运动,《膝骨关节炎运动治疗临床实践指南》里建议进行股四头肌力量锻炼来增加关节的稳定性[3],比如直腿抬高锻炼,其动作要领是:
取仰卧位,患肢伸直,脚尖向上,患肢缓慢上抬,与地面呈30°,注意不要过高和过低[4]。
当然,还可以选择其他锻炼方式,比如靠墙静蹲、坐位伸屈膝等。
运动频率方面,指南推荐2~3次/周,做到定期锻炼,养成规律运动的习惯[3]。
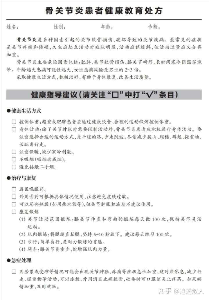
这里顺便分享一下中国健康教育中心培训部发布的《骨关节炎患者健康教育处方》[5],可供大家作为参考:
总之,如果一到天气变化时膝关节就出现疼痛,说明膝关节已经出问题了。出现这种情况时,应及时到骨科门诊就诊,并且在日常生活中从保暖、饮食、运动等方面注意一些保护膝关节的小细节(「・ω・)「